P-ISSN 1534-973X
E-ISSN 2329-9762
Vol. 20, Issue 2, 2010January 01, 2010 CDT
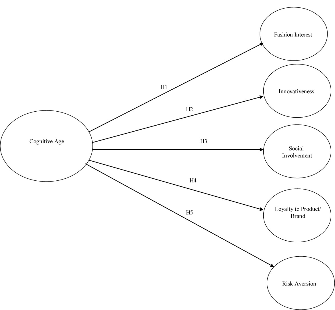
Understanding Cognitive Age: The Boomers’ Perspective
Understanding Cognitive Age: The Boomers’ Perspective
RAJESH IYER, TIMOTHY REISENWITZ,
IYER, R., & REISENWITZ, T. (2010). Understanding cognitive age: The boomers’ perspective. Marketing Management Journal, 20(2), 28–41. https://doi.org/10.63963/001c.151014
